伟德国际集体升格本科!新一轮高校“合并潮”来了
栏目:公司动态 发布时间:2025-10-28
分享到:
  为科学应对因出生人口总体下降、新型城镇化发展带来的基础教育各学段学龄人口变化,伟德国际victor19462023年湖南省印发通知,调整优化全省中小学幼儿园布局,有序组织幼儿园   2024年9月,在湖南省委十二届七次全会新闻发布会上,时任省教育厅党组书记、厅长夏智伦表示,将构建“调整优化高校布局及学科设置”的“湖南路径”。   夏智伦明确提出,将对学科专业设置同质化严重的

  为科学应对因出生人口总体下降、新型城镇化发展带来的基础教育各学段学龄人口变化,伟德国际victor19462023年湖南省印发通知,调整优化全省中小学幼儿园布局,有序组织幼儿园

  2024年9月,在湖南省委十二届七次全会新闻发布会上,时任省教育厅党组书记、厅长夏智伦表示,将构建“调整优化高校布局及学科设置”的“湖南路径”。

  夏智伦明确提出,将对学科专业设置同质化严重的院校,推动合并优化;对有条件的高职高专,引导其整合资源,努力去职业大学。

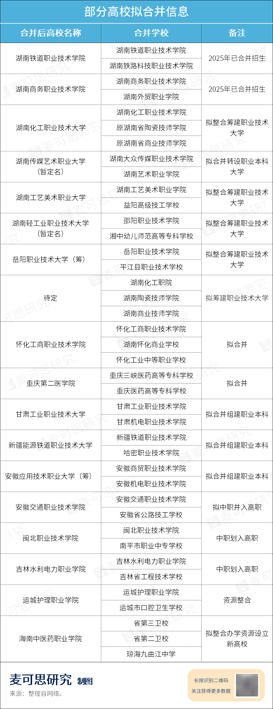
  2025年招生季,湖南铁道职业技术学院与湖南铁路科技职业技术学院,湖南商务职业技术学院与湖南外贸职业学院分别合并招生。

  湖南化工职业技术大学、湖南传媒艺术职业大学(暂定名)、湖南工艺美术职业大学、湖南轻工业职业技术大学(暂定名)、岳阳职业技术大学(筹)等一批职业本科院校也正在筹划由多校合并组建而成。

  其实不仅湖南,近期重庆、甘肃、新疆、安徽、山西、吉林等地也传出高校合并消息,其中既有“双高”校强强联合合并升本,也有中职划入高职,还有整合办学资源设立新高校。

  20世纪90年代,我国启动高等教育体制改革与结构调整。自1992年起,遵循“共建、调整、伟德国际victor1946合并、合作”方针,于1998至2000年间对国务院部门所属高校实施了三次集中调整。历经多年努力,调整涉及900余所高校,其中597所合并组建为267所,有力促进了学科交叉与资源优化配置。

  与前一轮高校合并调整有所不同,本轮以湖南省为代表的高校布局优化,伴随着人口结构变化的大背景。

  当下,我国连续多年新生人口数量下滑,令学前教育、基础教育率先感受到了生源下降的寒意。随着时间的推移,未来高校势必也将面临生源不足的问题。

  发表于2023年的文章《我国出生人口变化对高等教育普及化发展的影响》指出,2032年我国高等教育适龄人口将出现增长拐点。但2035年以后,高等教育适龄人口的大幅减少将直接导致高校生源数量进入快速下跌区间。部分高校将因生源数量锐减面临严峻的生存挑战。

  而且不同地区因为人口疏密不均,未来各地高校将面临的生源压力也会有所差异。

  比如麦可思研究统计各省人口出生峰值及2024年出生人口数据发现,各省出生人口峰值集中出现在2016年、2017年。此后大多省份的出生人口明显下降,山东、湖南、湖北、安徽、吉林、河北、江西、福建等多个省份降幅超过50%。

  为科学应对因出生人口总体下降、新型城镇化发展带来的基础教育各学段学龄人口变化,2023年湖南省出台政策,有序、稳妥撤并农村幼儿园、中小学,优化中等职业学校布局结构。

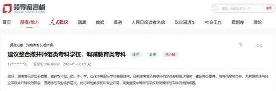
  2024年初,有网友通过人民网领导留言板进一步建议湖南省将多所师范高专学校撤并,优化师范类院校和专业布局。

  对此,湖南省教育厅在回复中表示,省教育厅积极主动应对生源波动给高等教育带来的新情况,对全省高校布局和学科专业结构调整开展了专题调研,制定了《湖南省普通高等教育学科专业设置调整优化改革实施方案》。

  2024年11月,湖南省委深改委会议通过《湖南省高等院校布局优化实施方案》《湖南省高等院校学科专业优化实施方案》两个重磅文件。

  在优化高校布局方面,湖南省将着力实施“五个一批”:整合资源建设一批高水平大学,整合优化一批同质化高校,整合优化一批师范类院校,整合优化一批高等院校与科研院所资源,整合优化一批独立学院资源。

  为应对学龄人口下降引发高校生存变局,高校合并正逐渐成为多国高等教育领域的共同趋势。

  其中韩国的情况尤为严峻:私立大学因高度依赖学费收入,招生不足便难以维系;地方大学则受区域经济落后、就业机会有限、教育质量与满意度不高等因素影响,陷入严重生源困境,部分竞争力较弱的学校已陆续倒闭。

  为了应对地方大学生存难题,韩国推出了一项名为“全球性大学”计划的财政支援项目。到2026年共选出30所非首都圈大学或联盟,承诺5年内给予每处1000亿韩元(约合5.3亿元人民币)的财政支持,伟德国际victor1946以提升地方大学吸引力。

  在此背景下,多所地方公办大学启动合并进程,并以此为前提入选了上述计划。今年6月,韩国教育部正式批准9所公办大学合并为4所,分别定于2026年3月和2027年3月启动运行。此举或将成为韩国公立大学史上最大规模结构重组的开端。

  一是合并后每所大学对各校区都有独特职能定位,或作为教研核心,或进行产业合作,或开展职业教育。这意味着各校区可以通过差异化定位实现资源优化配置。伟德国际victor1946

  二是各校区的办学特色将直接与当地支柱产业需求深度绑定,服务地方经济发展。

  三是大学合并也推动了学科重组。撤销重叠学科,增设前沿专业,让学科发展从“大而全”转向“小而精”。

  在短期内,增加财政支持当然能有效减缓大学的生存压力。伟德国际victor1946但从长期看,在少子化问题无法得到有效解决的情况下,提升大学的吸引力、解决生源问题,才是确保学校生存发展的关键。返回搜狐,查看更多